Corporate Information
Mizuho Financial Group
Company Profile
Greetings
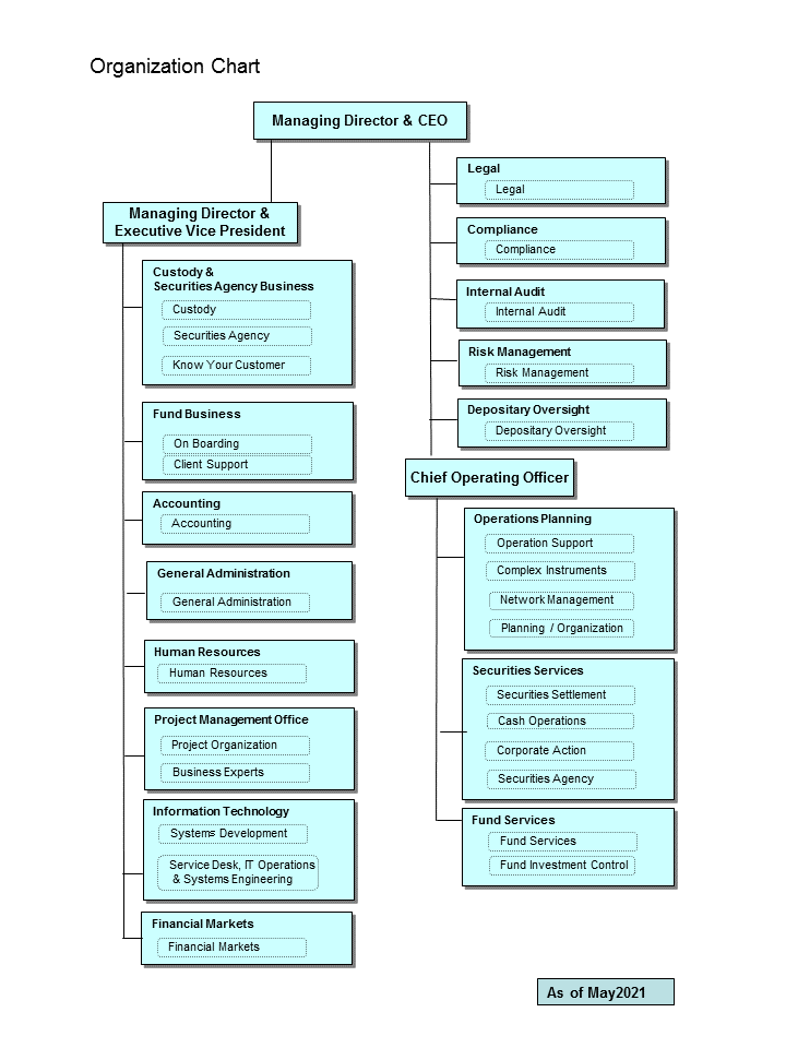
Organisational Chart
Disclosures
Client Complaint Process ? How to complain?
Products & Services
Fund Administration
Global Custody
Security Agency
Funds Information
Helpful information
Helpful Links
Website Terms of Use
Site Map
General Terms and Conditions
Outsourcing
Conflicts of Interest Policy
Best Execution Policy
Top 5 Execution Entities
Data Privacy Notice
Central Securities Depositories Regulation
SRD II Disclosure
Contact us
Questions & Information
Career
Mizuho Financial Group, Inc.
Mizuho Bank, Ltd
Mizuho Trust & Banking Co., Ltd
Mizuho Securities Co., Ltd
Organisational Chart
Copyright © 2006 - Mizuho Trust & Banking (Luxembourg) S.A.